Kamis, 16 Februari 2012

Programmable Logic Controller

PLC (Programmable Logic Controller) diperkenalkan pertama kali pada tahun 1969 oleh Richard E. Morley yang merupakan pendiri Modicon Corporation. Menurut National Electrical Manufacturing Assosiation (NEMA) PLC didefinisikan sebagasi suatu perangkat elektronik digital dengan memori yang dapat diprogram untuk menyimpan instruksi-instruksi yang menjalankan fungsi-fungsi spesifik seperti: logika, sekuen, timing, counting, dan aritmatika untuk mengontrol suatu mesin industri atau proses industri sesuai dengan yang diinginkan. PLC mampu mengerjakan suatu proses terus menerus sesuai variabel masukan dan memberikan keputusan sesuai keinginan pemrograman sehingga nilai keluaran tetap terkontrol.
PLC merupakan “komputer khusus” untuk aplikasi dalam industri, untuk memonitor proses, dan untuk menggantikan hard wiring control dan memiliki bahasa pemrograman sendiri. Akan tetapi PLC tidak sama akan personal computer karena PLC dirancang untuk instalasi dan perawatan oleh teknisi dan ahli listrik di industri yang tidak harus mempunyai skill elektronika yang tinggi dan memberikan fleksibilitas kontrol berdasarkan eksekusi instruksi logika. Karena itulah PLC semakin hari semakin berkembang baik dari segi jumlah input dan output, jumlah memory yang tersedia, kecepatan, komunikasi antar PLC dan cara atau teknik pemrograman. Hampir segala macam proses produksi di bidang industri dapat diotomasi dengan menggunakan PLC. Kecepatan dan akurasi dari operasi bisa meningkat jauh lebih baik menggunakan sistem kontrol ini. Keunggulan dari PLC adalah kemampuannya untuk mengubah dan meniru proses operasi di saat yang bersamaan dengan komunikasi dan pengumpulan informasi-informasi vital.

Operasi pada PLC terdiri dari empat bagian penting:
1. pengamatan nilai input
2. menjalankan program
3. memberikan nilai output
4. pengendalian
Dari kelebihan diatas PLC juga memiliki kekurangan antara lain yang sering disoroti adalah bahwa untuk memrogram suatu PLC dibutuhkan seseorang yang ahli dan sangat mengerti dengan apa yang dibutuhkan pabrik dan mengerti tentang keamanan atau safety yang harus dipenuhi. Sementara itu orang yang terlatih seperti itu cukup jarang dan pada pemrogramannya harus dilakukan langsung ke tempat dimana server yang terhubung ke PLC berada, sementara itu tidak jarang letak main computer itu di tempat-tempat yang berbahaya. Oleh karena itu diperlukan suatu perangkat yang mampu mengamati, meng-edit serta menjalankan program dari jarak jauh.

Sensor Cahaya

Sensor Cahaya
Sensor cahaya berfungsi untuk mengubah intensitas sinar/cahaya menjadi konduktivitas/arus litrik.
Jenis-jenis sensor cahaya:
  1. Fotovoltaic (Solar Cell/Fotocell)
    Berfungsi untuk mengubah sinar matahari menjadi arus listrik DC. Tegangan yang dihasilkan sebanding dengan intensitas cahaya yang mengenai permukaan solar cell. Semakin kuat sinar matahari tegangan dan arus listrik Dc yang dihasilkan semakin besar.
    Simbol Solar Cell:
    Solar cell
    Bahan pembuat solar cell adalah silicon, cadmium sullphide, gallium arsenide dan selenium.
    Gambar penampang solar cell :
    Penampang solar cell
    Depletion layer adalah pertemuan antara substrat tipe P dan subtrat tipe N.
    Prinsip kerja: Bila cahaya jatuh pada solar cell, depletion layer akan berkurang dan elektron berpindah melalui hubungan “pn”. Besarnya arus yang mengalir sebanding dengan perpindahan elektron yang ditentukan intensitas cahayanya.
  1. Fotoconductiv
    Berfungsi untuk mengubah intensitas cahaya menjadi perubahan konduktivitas. Kebanyakan komponen ini erbuat dari bahan cadmium selenoide atau cadmium sulfide.
    Tipe-tipe Fotoconductiv:
    1. LDR (Light Dependent Resistor)
    2. Berfungsi untuk mengubah itensitas cahaya menjadi hambatan listrik. Semakin banyak cahaya yang mengenai permukaan LDR hambatan listrik semakin besar.
      Simbol LDR :
      LDR
    3. Fotodiode
    4. Berfungsi untuk mengubah intensitas cahaya menjadi konduktivitas dioda. Fotodiode sejenis dengan dioda pada umummya, perbedaannya pada fotodiode ini adalah dipasangnya sebuah lensa pemfokus sinar untuk memfokuskan sinar jatuh pada pertemuan ”pn”.
      Simbol Fotodiode :
      Fotodiode
      Prinsip kerja : Energi pancaran cahaya yang jatuh pada pertemuan “pn” menyebabkan sebuah elektron berpindah ke tingkat energi yang lebih tinggi. Elektron berpindah ke luar dari valensi band meninggalkan hole sehingga membangkitkan pasangan elektron bebas dan hole.
    5. Fototransistor
    6. Berfungsi untuk mengubah intensitas cahaya menjadi konduktivitas transistor. Fototransistor sejenis dengan transistor pada umummya. Bedaannya, pada fototransistor dipasang sebuah lensa pemfokus sinar pada kaki basis untuk memfokuskan sinar jatuh pada pertemuan ”pn”.
      Simbol Fototransistor :
      Fototransistor
















Microcontroller

Mikrokontroller AT89C51
            Mikrokontroller adalah sebuah mikroprosessor dengan beberapa chip tambahan, yaitu :
1.      Sebuah blok ROM untuk menyimpan program dan data
2.      Sebuah blok Kecil RAM
3.      beberapa port untuk input dan output.
Peran penting Mikrokontroller AT89C51 dalam sistem pengukuran adalah sebagai tempat pengolahan data hasil pembacaan oleh ADC dan kontrol data. Sebelum data ditampilkan ke seven-segmen atau komputer, data diproses dalam mikrokontroller sehingga nantinya data yang ditampilkan sudah merupakan data hasil pengukuran. Tentunya terlebih dahulu alat telah dikalibrasi dengan alat ukur yang sudah standart.
AT89C51 adalah mikrokontroller keluaran ATMEL dengan 4K byte Flash PEROM (Programmable and Erasable Read Only Memory). AT89C51 merupakan memori dengan teknologi nonvolatile memory. Isi memory dapat diisi ulang ataupun dihapus berkali-kali. Memori digunakan untuk menyimpan perintah berstandar MCS-51 code sehingga memungkinkan mikrokontroller bekerja dalam mobde single chip (mode operasi tunggal) yang tidak memerlukan external memory (memori luar) untuk menyimpan source code. (Paulus Andi Nalwan,2003)
            Mikrokontroler berguna untuk mengubah keluaran ADC yang berbentuk paralel ke dalam bentuk serial. Di dalam sebuah IC 89C51 selain CPU (Central Prosessing Unit) juga terintegrasi di dalamnya 




MOTOR DC


Motor DC


Motor arus searah, sebagaimana namanya, menggunakan arus langsung yang tidak langsung/direct-unidirectional. Motor DC digunakan pada penggunaan khusus dimana diperlukan penyalaan torque yang tinggi atau percepatan yang tetap untuk kisaran kecepatan yang luas.
motor DC memiliki tiga komponen utama:
sgstcl$9121664 Motor DCKutub medan. Secara sederhada digambarkan bahwa interaksi dua kutub magnet akan menyebabkan perputaran pada motor DC. Motor DC memiliki kutub medan yang stasioner dan dinamo yang menggerakan bearing pada ruang diantara kutub medan. Motor DC sederhana memiliki dua kutub medan: kutub utara dan kutub selatan. Garis magnetik energi membesar melintasi bukaan diantara kutub-kutub dari utara ke selatan. Untuk motor yang lebih besar atau lebih komplek terdapat satu atau lebih elektromagnet.Elektromagnet menerima listrik dari sumber daya dari luar sebagai penyedia struktur medan.

Dinamo. Bila arus masuk menuju dinamo, maka arus ini akan menjadi elektromagnet. Dinamo yang berbentuk silinder, dihubungkan ke as penggerak untuk menggerakan beban. Untuk kasus motor DC yang kecil, dinamo berputar dalam medan magnet yang dibentuk oleh kutub-kutub, sampai kutub utara dan selatan magnet berganti lokasi. Jika hal ini terjadi, arusnya berbalik untuk merubah kutub-kutub utara dan selatan dinamo.
Commutator. Komponen ini terutama ditemukan dalam motor DC. Kegunaannya adalah untuk membalikan arah arus listrik dalam dinamo. Commutator juga membantu dalam transmisi arus antara dinamo dan sumber daya.

Keuntungan utama motor DC adalah sebagai pengendali kecepatan, yang tidak mempengaruhi kualitas pasokan daya. Motor ini dapat dikendalikan dengan mengatur:
  • Tegangan dinamo – meningkatkan tegangan dinamo akan meningkatkan kecepatan
  • Arus medan – menurunkan arus medan akan meningkatkan kecepatan.
Dengan bertambah majunya teknologi magnet permanen, motor DC tersebut banyak sekali mempergunakan magnet permanen bagi pembangkitan medan magnetnya. Juga terdapat motor DC daya kecil, yang mempunyai konstruksi rotor khususnya yaitu tanpa memakai besi, yang sering disebut moving coil motor, atau mur dengan lilitan berputar.
Dengan sendirinya terdapat juga motor DC magnet permanen yang mempunyai konstruksi yang klasik, yaitu memaki magnet listrik untuk pembangkitan medan magnetnya dengan rotor yang mempunyai inti besi. Apabila medan stator dari motor diperoleh dari magnet permanen. Maka untuk membangkitkan medan magnet tidak perlu disediakan sesuatu daya. Lagipula magnet permanen modern mempergunakan suatu jenis keramik tertentu, mempunyai gaya paksa sedemikian besarnya, sehingga medan utama praktis tidak terpengaruh oleh reaksi jangkar dari arus jangkar. Hal ini mengakibatkan bahwa bentuk lengkung-lengkung putaran momen maupun arus momen praktis merupakan garis lurus.
Motor DC tersedia dalam banyak ukuran, namun penggunaannya pada umumnya dibatasi untuk beberapa penggunaan berkecepatan rendah, penggunaan daya rendah hingga sedang seperti peralatan mesin dan rolling mills, sebab sering terjadi masalah dengan perubahan arah arus listrik mekanis pada ukuran yang lebih besar. Juga, motor tersebut dibatasi hanya untuk penggunaan di area yang bersih dan tidak berbahaya sebab resiko percikan api pada sikatnya.Motor DC juga relatif mahal dibanding motor AC.

Rabu, 15 Februari 2012

Lampu Berjalan dengan IC 4017


TEORI DASAR

Salah satu animasi lampu yang mudah dibuat dan tidak terlalu membutuhkan biaya yang banyak adalah running led menggunakan IC CMOS 4017 sebagai decade counter, dan untuk membentuk pulsa clocknya menggunakan IC 555.
Papan nama berjalan ini dibuat dengan menggunakan sebuah IC CMOS MC14017 sebagai decade counter dan IC 555 sebagai clock-nya. IC CMOS MC14017 ini mempunyai karakteristik dapat mengaktifkan salah satu bit outputnya saja dan mampu memberikan arus sampai 10mA. Arus output ini sudah cukup untuk menyalakan sebuah led dengan kecerahan yang cukup. IC CMOS ini cukup baik kerjanya terutama dengan tegangan suplai yang daerah kerjanya sangat lebar yaitu mulai 3.0 VDC sampai 18VDC. Dalam proyek ini akan dipilih tegangan 12 VDC agar dapat diapasang pada kendaraan bernotor sehingga menjadi lebih menarik. Sedangkan untuk membentuk pulsa clocknya digunakan IC 555, yang berfungsi sebagai timer yang berfungsi untuk menghasilkan denyutan (pulse) sebagai penggerak IC 4017.
Untuk outputnya, digunakan Led berwarna merah, kuning, hijau dan biru. Digunakan Led yang berwarna-warni dengan tujuan untuk menambah semarak tampilannya.

IC 555

            IC 555 ini sangat penting dalam rangkaian digital,dan juga dibutuhkan pada saat membuat rangkaian counter Up.IC 555 pada rangkaian ini digunakan untuk pengatur clock pada IC counter.





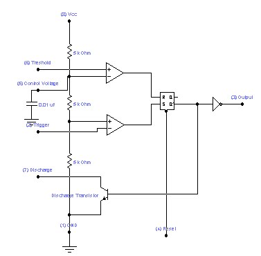
Fungsi dari pin IC pewaktu 555 adalah
Pin 1 (ground)             : Sistem ground
Pin 2 (Trigger)         : Input pada komparator yang digunakan untuk  menset          flip-flop
Pin 3 (output)              : Output dari IC 555
Pin 4 (reset)                 : Reset aktif low,dimana Q’=high dan Output (pin 3)=Low
Pin 5 (control)             : Digunakan untuk memlalui level tegangan 2/3 Vcc. Biasanya pin ini dihubungkan dengan capasistor 0,00mF sebagai by pass
Pin 6 (Tershold)          : input pada komparator 1 yang digunakan untuk mereset flip-flop
Pin 7 (discharge)         : Hubungan kolektor dari transistor NPN.Pin ini digunakan untuk menshort pin 7 ke ground ketika Q’ = high dan akan terjadi pengosongan muatan pada kapasitor.
Pin 8 (Vcc)                  : Tegangan Supply.


Cara kerja dari IC pewaktuan 555 pada gambar di atas adalah:
  1. Ketika power dihidupkan, terjadi pengosongan muatan pada kapasitor, dimana tegangan pada pin 2 = 0V dan keluaran pada komparator kedua adalah bernilai tinggi. Sehingga flip-flop dalam keadaan set.
  2. Dengan output yang tinggi,transistor akan terbuka dan terjadi pengisian muatan pada kapasitor terhadap Vcc elalui RA + RB.
  3. Ketika muatan kapasitor melebihi 1/3 Vcc, keluaran komparator ke 2 menuju rendah dan jika tegangan kapaitor melebihi 2/3 Vcc,keluaran komparator pertama menuju tinggi.Sehingga flip-flop dalam keadaan reaet.
  4. Dengan Output yang rendah, maka pin 7 akan menjadi hampir 0 V dan terjadi pengosongan muatan kapasitor melalui RB.
  5. Ketika tegangan kapasitor drop samapai dibawah 1/3 Vcc, Keluaran komparator kedua menuju tinggi lagi dan flip-flop dalam keadaan set.
  6. Dengan Q’=Low, transistor terbuka dan terjadi pengisian muatan kapsitor
  7. Begitulah seterusnya, dengan pengisian muatan kapasitor sebesar 2/3 Vcc dan pengosongan muatan di bawah 1/3 Vcc secara kontinu.Ketika pengisian muatan kapasitor, output akan tinggi dan sebaliknya saat pengosongan muatan output akan rendah.

 
Gambar Rangakaian IC pewaktu 555
 
Kalau ditanya apa komponen elektronika yang paling popular dan serba guna, maka jawabnya adalah IC timer 555. IC timer jenis ini sudah dikenal dan masih populer sampai saat ini sejak puluhan tahun yang lalu. Tepatnya IC 555 pertama kali dibuat oleh Signetics Corporation pada tahun 1971. IC timer 555 memberi solusi praktis dan relatif murah untuk berbagai aplikasi elektronik yang berkenaan dengan pewaktuan (timing). Terutama dua aplikasinya yang paling populer adalah rangkaian pewaktu monostable dan osilator astable. Jeroan utama komponen ini terdiri dari komparator dan flip-flop yang direalisasikan dengan banyak transistor.

Dari dulu hingga sekarang, prinsip kerja komponen jenis ini tidak berubah namun masing-masing pabrikan membuatnya dengan desain IC dan teknologi yang berbeda-beda. Hampir semua pabrikan membuat komponen jenis ini, walaupun dengan nama yang berbeda-beda. Misalnya National Semiconductor menyebutnya dengan LM555, Philips dan Texas Instrument menamakannya SE/NE555. Motorola / ON-Semi mendesainnya dengan transistor CMOS sehingga komsusi powernya cukup kecil dan menamakannya MC1455. Philips dan Maxim membuat versi CMOS-nya dengan nama ICM7555. Walaupun namanya berbeda-beda, tetapi fungsi dan pin diagramnya saling kompatibel satu dengan yang lainnya (functional and pin-to-pin compatible). Hanya saja ada beberapa karakteristik spesifik yang berbeda misalnya konsumsi daya, frekuensi maksimum dan sebagainya. Spesifikasi lebih detail biasanya dicantumkan pada datasheet masing-masing pabrikan. Dulu pertama kali casing dibuat dengan 8 pin T-package (tabular dari kaleng mirip transistor), namun sekarang lebih umum dengan kemasan IC DIP



IC 4017

IC 4017 adalah jenis IC dari keluarga IC CMOS (Complentary Metal Oxide Semiconductor). Karena termasuk R1 8 4762R2C11 53 Output555C2Th Tl Pin3Alat penerangan otomatis dan sistem keamanan menggunakan IC 555 Small Project I 29 dalam keluarga CMOS, IC ini dapat bekerja pada tegangan DC 3Volt sampai dengan 15 Volt, dengan kebutuhan arus sampai beberapa μA , catu daya untuk CMOS memerlukan pengaturan sangat sedikit. Dibawah tegangan 3 Volt , CMOS tetap bekerja tetapi kecepatan pensklarnya berkurang. IC ini adalah jenis IC Pencacah Decade (Decade Counter) dengan 10 output. IC ini menghasilkan 10 Output yaitu dari Q0 – Q9, memiliki Clock. Clock Enable, Reset dan Carry Out masing– masing terdapat dalam satu pin. Pada setiap pencacahan hanya satu keluaran yang berlogika 1, ke sembilan keluaran lainnya berlogika 0, jadi setiap saat hanya ada satu keluaran yang dapat berlogika 1.


 
Data sheet IC 4017








Berikut tabel kebenaran IC 4017
 
Counter
Decoder
Q3
Q2
Q1
Q0
O0
O1
O2
O3
O4
O5
O6
O7
O8
O9
0
0
0
0
1
0
0
0
0
0
0
0
0
0
0
0
0
1
0
1
0
0
0
0
0
0
0
0
0
0
1
0
0
0
1
0
0
0
0
0
0
0
0
0
1
1
0
0
0
1
0
0
0
0
0
0
0
1
0
0
0
0
0
0
1
0
0
0
0
0
0
1
0
1
0
0
0
0
0
1
0
0
0
0
0
1
1
0
0
0
0
0
0
0
1
0
0
0
0
1
1
1
0
0
0
0
0
0
0
1
0
0
1
0
0
0
0
0
0
0
0
0
0
0
1
0
1
0
0
1
0
0
0
0
0
0
0
0
0
1
0
0
0
0
1
0
0
0
0
0
0
0
0
0
0
0
0
1
0
1
0
0
0
0
0
0
0
0
Dst.